:::
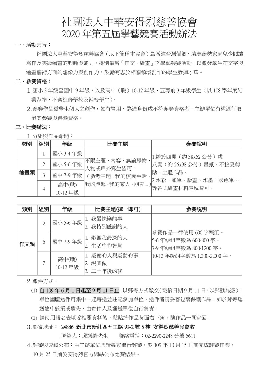
活動辦法:
1.作品截稿日:即日起~至 9/11 止(郵戳為憑)。
2.團體投稿:建議可集中稿件一起送件,並註記參加單位。
3.頒獎典禮:獲獎者有優渥獎金,敬邀獲獎者及家屬出席頒獎典禮(預計在台北舉辦),全程費用由主辦單位負責(免費哦)。
4.徵選類別:繪畫組 & 作文組
2019 年第 4 屆學藝競賽-線上藝廊-影片連結(歡迎轉發分享)
https://andrewfoodbankart.weebly.com/
:::
影音專區
明義快訊
- 2026TEYI世界青少年發明展台灣選拔賽本校獲得一金牌(進軍世界賽)、一銅牌、一佳作佳績,賀獲獎師生!
- 114明義附幼招生影片
- 本校參加114學年度太平洋盃第12屆全國中小學網路小論文專題暨本土使命式行動研究競賽,獲1金3銀2銅佳績,祝賀獲獎師生,詳細資訊請點選連結!
- 2025年花蓮縣夢想起飛-第12屆青少年發明展本校獲得一金牌、兩優選佳績並全數晉級全國賽,賀獲獎師生!
- 114 學年度第二期各處室行政通訊工作紀實



